行业调整周期下区域酒企困境凸显。
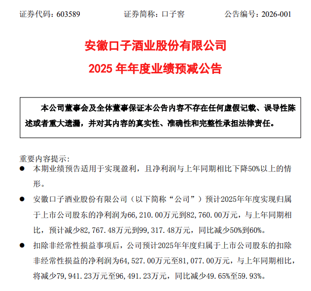
扣除非经常性损益事项后,预计2025年年度归属于上市公司股东的扣除非经常性损益的净利润为6.45亿元至8.11亿元,与上年同期相比将减少7.99亿元至9.65亿元,同比减少49.65%至59.93%。
对于业绩预减,口子窖的解释是,报告期内白酒行业市场分化与渠道变革加剧,叠加需求下行及政策变化影响,核心利润来源高端窖产品销量大幅下滑,导致营业收入减少,同时为保证公司运营及市场持续投入,管理费用、销售费用下降幅度均小于营业收入下降幅度致利润总额下降幅度较大。

图片来源:口子窖公司
口子窖的业绩恶化在其前三季度的业绩报告中已经初显端倪。
2025年前三季度,口子窖营收为31.74亿元,同比下降27.24%;净利润为7.42亿元,同比下降43.39%。其中,第三季度营收为6.43亿元,同比下降46.23%;净利润为2696.51万元,同比下降92.55%,是口子窖2015年公上市以来单季度最差盈利。
白酒的失速是拖累业绩的关键变量。
2025年6月末的业绩说明会上,口子窖董事长兼总经理徐进就曾直言,高端兼系列动销不及预期。兼5、兼6、兼8产品价格稳定在公司指导价格体系,兼10、兼20价格略低于指导价格。
导致口子窖2025年前三季度白酒营收同比下降了27.98%,至29.61亿元,单三季度就同比下降49.3%,该季度白酒营收仅5.8亿元。
回过头来看口子窖的“兼香高端”战略,或许一开始就埋下隐患:口子窖的文化叙事与稀缺性并不足以支撑其打造类似茅台、五粮液的千元价位带的大单品,故此其选择推出多款兼系列新品,但这也导致资源分散、定位模糊,在消费者眼中更多的只是营销话术堆砌的“稀缺感”。

图片来源:金种子酒公告
而这已经是金种子酒连续五年净利润亏损。
2021-2024年,金种子酒净利润分别亏损1.66亿元、1.87亿元2206.96万元和2.58亿元,四年累计亏损额高达6.33亿元。2025年前三季度,金种子酒实现营收6.28亿元,净利润则亏损1亿元。
这背后与金种子酒高端化受阻有关。
2022年,华润入主后,金种子酒确定“以金种子馥合香为主体,以种子品牌和醉三秋品牌为两翼的品牌战略。2023年,金种子酒将往年的“中酒、普通白酒”的产品档次进一步细分,重点打造中高端(馥合香系列)、中端盒装(金种子年份系列)、光瓶酒(金种子特贡)。
但结果难言乐观。
2025年前三季度,金种子酒高端酒(X>500元/瓶)收入5126.61万元,同比增长7.33%;中端酒(100<X≤500元/瓶)收入1.31亿元,同比减少24.06%;低端酒(X≤100元/瓶)收入3.3亿元,同比减少23.83%。
高端酒虽实现了个位数增长,但其长期深耕低端的固化品牌形象致使高端系列馥合香的品牌影响力有限,而资源向高端酒的倾斜又导致中、低端酒的下滑。
值得一提的是,连续亏损已经让金种子酒不得不出售资产缓解压力。
预计预亏公告披露前一个月,金种子酒披露了一则资产转让进展公告,称以 1.26 亿元价格转让控股子公司金太阳药业92%股权,接盘方为成立仅 25 天、注册资本仅 100 万元的深圳珺澄药业。
金太阳药业曾是金种子酒的重要利润支柱,2023年为金种子酒贡献了28%的营收,不过2024年以来则急转直下,2025年前三季度该公司由盈转亏 250.34万元。
剥离或是为了聚焦主业的战略收缩,但实则亦是无奈之举 —— 截至2025年三季度末,金种子酒账面现金仅3.67 亿元,而有息负债合计达3.75亿元,经营性现金流连续多年为负。
口子窖和金种子酒面临的困境,一定程度上折射出区域性白酒企业普遍遭遇的共性挑战:
囿于品牌、渠道、消费等多维度限制高端化受阻,而又面对全国名酒下沉“掠夺”市场份额,导致区域酒企在宴请、送礼等高价场景中的份额被持续蚕食,营收增长根基动摇。这又不得不迫使它们通过“利润换市场”,即投入巨额销售费用进行渠道促销和市场营销,导致利润增速远低于营收增速,甚至出现“增收不增利”。
如,口子窖此前的营收增长某种程度依靠的就是促销。
2024年,口子窖销售费用为9.19亿元,与上一年同期的8.27亿元相比增长11.1%。销售费用中,增长最明显的是促销及业务费,2024年该项费用为4.57亿元,同比增长了29.83%。
若在拉长时间维度,自2021年开始口子窖便促销“上瘾”,2021年-2023年促销及业务费分别为2亿元、2.8亿元和3.5亿元,期间增长了75%。
这还并非口子窖促销费的全部。
2021年年末,口子窖其他应付款约为4亿元,2023年增长至9.12亿元,其中应付业务及促销款是大头,2021年这一金额为1.4亿元,2024年已经增长至5.77亿元。在解释其他应付款上升较高的原因时,口子窖也表示,主要系“期末应付业务及促销费增加较多所致”。
促销及业务费的大幅增长确保了口子窖营收增长,但期间其净利润增速是远低于营收增速的。
而对区域酒企而言,突围之路或许在于三方面突破:一是产品结构上打造差异化竞争优势,口子窖的兼香特色仍有挖掘空间;二是渠道建设上构建新型厂商关系,改变传统粗放的招商模式;三是品牌塑造上讲好文化故事,打破地域限制。
白酒行业正经历新一轮深度调整,区域酒企们能否在这场残酷的洗牌中存活乃至实现逆风增长,考验的不仅是经营智慧,更是战略定力。
来源:经理人网
文:南岂珵
编辑:曹諵
本文仅供信息分享,不构成对任何人的任何投资建议,
如有侵权,请联系删除。返回搜狐,查看更多


我要加盟(留言后专人第一时间快速对接)
已有 1826 企业通过我们找到了合作