
前言: 随着人们生活水平的逐渐提高,对饮酒的选择上页慢慢的发生了变化,以前喝酒必选白酒,现在很多人开始渐渐地接受葡萄酒,但是毕竟这是最近十年才兴起的趋势,无论在婚宴上,公司聚会上,还是朋友小聚,家庭聚会上红酒都成了必不可少的一员。
但是很多人对葡萄酒的认知还是很少的,对葡萄酒的一些基本知识也不是很了解,市场上的葡萄酒品牌也非常的多,质量良莠不齐,勾兑酒,分装酒。很多消费者不知道如何挑选葡萄酒,非常容易就买到了低质的葡萄酒
不知道如何选择一些性价比高的葡萄酒。今天我就系统地给大家介绍一下葡萄酒的知识,以及如何选择一些性价比高的葡萄酒。
文章优点长,但是读完这篇文章,你对葡萄酒会有一个大致的了解,会具备一定的选酒能力
红酒和葡萄酒的区别葡萄酒的分类如何挑选一款好的葡萄酒品牌葡萄酒推荐很多消费者认为红酒就是葡萄酒,或者是葡萄酒就是红酒的一部分,实际上这些认识都是有一点偏颇的。所以大家要清楚一点
红酒是用葡萄、蓝莓、杨梅等水果经过发酵酿制而成的一种果酒,
葡萄酒是用葡萄经过发酵酿制而成的一种果酒,按颜色可以分为红葡萄酒、白葡萄酒和粉红葡萄酒。所以葡萄酒中的红葡萄酒是属于红酒的一部分。
所以可以看出二者有交集,但是也是有区别的。
比方说下面这款桑葚酒,它也是属于红酒,但是不是葡萄酒
下面这款汉凯是起泡型葡萄酒但是它不是红酒
按颜色划分:上文提到了按颜色划分葡萄酒可以分为红葡萄酒、白葡萄酒和桃红葡萄酒
葡萄酒是用红葡萄带皮酿造而成,酒体一般呈宝石红,紫红或者石榴红等红色 白葡萄酒是用白葡萄或者说用红葡萄去皮酿制而成酒体呈无色或者浅黄等色; 桃红葡萄酒是红葡萄带皮发酵或者分离发酵而成,相对红葡萄酒发酵温度低发酵时间短,也可以是白红葡萄酒按比例勾兑而成。酒体呈淡红、桃红等颜色
按含糖量分类:
葡萄酒中根据含糖量的多少可以分为干、半干、半甜、甜四类。含糖量由低到高:
一般市面上主流是干红葡萄酒,酒味相对浓烈一些;女性一般喜欢喝半甜或者甜味的白葡萄酒,口感相对清爽。
当然葡萄酒还有很多的分类, 比方说葡萄酒又可以分为静态酒(红葡萄酒、白葡萄酒和粉红葡萄酒),气泡酒,香槟(法国产的才称为香槟,其他的称为起泡酒),加烈酒(波特、雪莉),加苦酒(苦艾酒)和彼诺甜酒等。
酒标:要想选择一款好的葡萄酒我们要先了解一些关于葡萄酒的基本知识,首先我们要学会看酒标,一瓶正规的葡萄酒的酒标上会涵盖以下的几个信息:
品牌 这个需要我们平时的积累,需要了解一些品牌的红酒了,如拉菲,木桐,红魔鬼等等酒庄名字 并不是所有的红酒都是酒庄酒,但是酒庄酒相对来说是一个品质的保证了酒精度数 这个根据个人喜好,度数高低看自己的接受度年份 这是指葡萄的收成的年份,年份的气候决定了葡萄的品质,进而决定了葡萄酒的品质产区 这个决定了葡萄的产地,比较的如法国波尔多产区葡萄品种 这个是酿造葡萄酒的原料,很多葡萄酒都会提到赤霞珠、设拉子等,实际上这些都 是葡萄品种的名称法国比较的葡萄产区
世界七大葡萄产区有中国蓬莱南王山谷、法国波尔多梅多克、意大利托斯卡纳、美国纳帕山谷、智利卡萨布兰卡谷、澳大利亚布鲁萨山谷、南非开普敦,它们共同拥有“阳光(SUN)、沙砾(SAND)、海洋(SEA)”的“3S”特质。
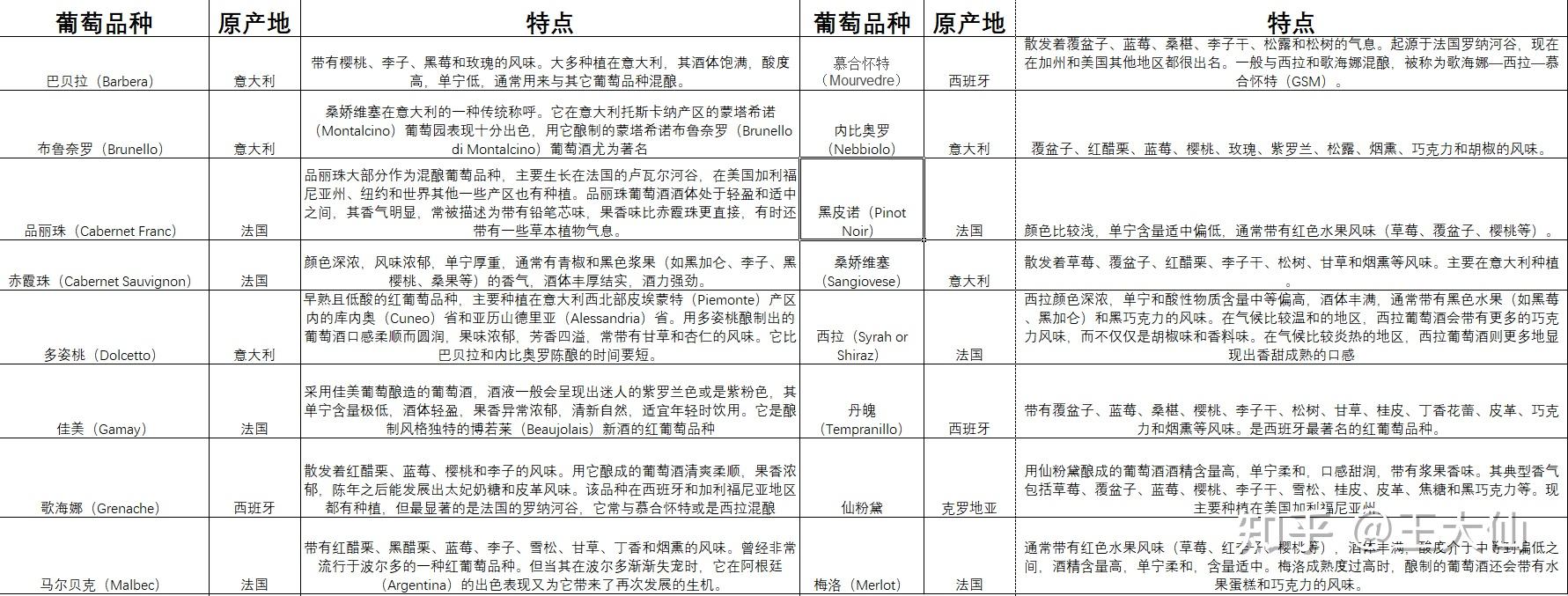
目前比较主流的葡萄品种
这里列出了一些葡萄品种和各自口味特点4、品牌葡萄酒推荐:
因为现在葡萄酒的品种和品牌都是非常多的,这里酒带大家了解下几个品牌红酒,仅供大家参考,有些是适合自己家里喝的,有些是适合聚会饮用,有些是宴请饮酒,有的则是适合送礼的。
拉菲珍酿,产自波尔多,是和拉菲正牌来自同一个产区,但是价格更加的亲民,是拉菲的嫡系出品,这是梅洛、赤霞珠和卡本妮弗朗克混酿而成。大家购买拉菲的时候一定要认准拉菲的标志“Lifite”,我的专栏里有拉菲的分类以及如何分辨真假拉菲的,大家需要的可以了解一下: 法国拉菲红酒/葡萄酒的分类,拉菲古堡/拉菲珍宝/其他古堡/酒庄系列/精选系列(传奇、传说、珍藏、特酿)
奔富 奔富红酒是澳大利亚红酒的象征,一度是澳大利亚红酒的代名词,奔富崇尚高品质的酿酒理念,奔富在中国市场上一度是应酬送礼的红酒。“Penfolds”.奔富有的Bin系列红酒、特色Bin系列,高端的葛兰许等等。
黄尾袋鼠 可以称的上是澳大利亚最成功的的一款葡酒了。2001年在美国一经面世7个月时间卖掉了20万箱,是美国销量更大的红酒。黄尾是将葡萄酒做成一款大众饮品,所以深受消费者喜欢,无论是以前不喝葡萄酒的还是葡萄酒爱好者,都会尝试下黄尾葡萄酒,黄尾葡萄酒少了一丝苦味,多了一点甜味。
红魔鬼 是来自智利的干露酒厂,是智利的红酒品牌,是新世界红酒的杰出代表,“红魔鬼”这个名字也是来自其创始人,因为其酒庄经常遭窃贼偷盗,为了吓唬这些窃贼,他编了一个故事:那就是酒庄里有一个披头撒发的红魔鬼出没。这个故事传播开来以后就再也没有小偷光顾他的酒庄了。于是久而久之,人们就给这个酒庄出产的酒叫做“红魔鬼”。
红酒的品牌还有很多,由于时间有限先写到这,后面我会不断更新的。


我要加盟(留言后专人第一时间快速对接)
已有 1826 企业通过我们找到了合作