唐山凤凰酿酒有限公司成立于2008年06月26日,注册地位于唐山丰润区泉河头镇白各庄村南,法定代表人为赵苹。经营范围包括白酒(浓香型、浓酱兼香型、清香型)制造销售(生产许可证有效期至2024年12月08日);普货运输(仅限冀BYX733、冀BYX633);配制酒制售;预包装食品批发零售;白酒制造销售(固液法)(依法须经批准的项目,经相关部门批准后方可开展经营活动)唐山凤凰酿酒有限公司对外投资1家公司。

了解盛世凤凰白酒品牌,隶属于唐山凤凰酿酒有限公司。近些年来,凤凰酒业开始转换营销新模式,开始进军互联网+消费者联盟+万店联盟分享经济模式,让你喝酒省钱,喝酒赚钱。在网上,不少盛世凤凰的会员或代理都宣称这是一个十分赚钱的项目。甚至有代理声称,盛世凤凰酒会给您一个年赚百万的平台!

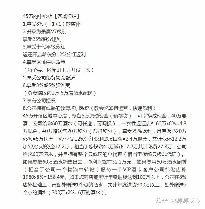
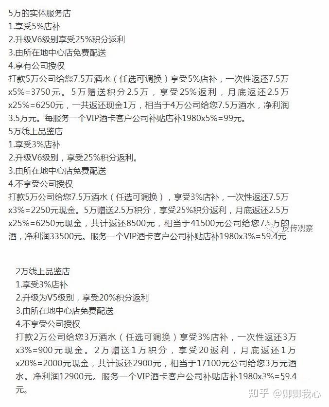
百度检索盛世凤凰,有不少媒体曾爆料过其运作模式涉嫌传销。下面我们就看看盛世凤凰白酒的运作模式。



以上就是盛世凤凰白酒的运作模式,根据《禁止传销条例》第二章第七条下列行为,属于传销行为:
(一)组织者或者经营者通过发展人员,要求被发展人员发展其他人员加入,对发展的人员以其直接或者间接滚动发展的人员数量为依据计算和给付报酬(包括物质奖励和其他经济利益,下同),牟取非法利益的;
(二)组织者或者经营者通过发展人员,要求被发展人员交纳费用或者以认购商品等方式变相交纳费用,取得加入或者发展其他人员加入的资格,牟取非法利益的;
(三)组织者或者经营者通过发展人员,要求被发展人员发展其他人员加入,形成上下线关系,并以下线的销售业绩为依据计算和给付上线报酬,牟取非法利益的。
看完盛世凤凰白酒的运作模式与禁止传销条例,不难看出其运作模式涉嫌传销,关于唐山凤凰酿酒有限公司的盛世凤凰白酒,反传观察将保持关注。


我要加盟(留言后专人第一时间快速对接)
已有 1826 企业通过我们找到了合作